20 _ PMP ®. Areas de conocimiento PMI® . Adquisiciones.
Los procesos de gestión de las Adquisiciones, desde planificar las adquisiciones hasta cerrar las adquisiciones, se realizan por cada una de los elementos que se va a adquirir.
Uno de los aspectos clave para realizar una buena gestión en el aprovisionamiento y además, conseguir los mejores precios para los productos o servicios, es disponer de suficiente tiempo.
Así, la gestión de las adquisiciones del proyecto, incluye los procesos de gestión del contrato y de control de los cambios que se puedan producir.
En esta área de conocimiento, se habla de acuerdos o de contratos, pero en general, se trata de establecer a través de documentos (órdenes de compra, compromisos, subcontratos, etc.) o procesos fiables y estables, las relaciones entre dos partes; la compradora y la suministradora de productos o servicios.
Debido a la complejidad que puede llegar a tener el proceso de adquisiciones, es usual y aconsejable (en algunos proyectos incluso la organización ejecutante puede imponerlo), la aportación de especialistas en la configuración del contrato y su posterior gestión (contract manager).
Relación con los proveedores
Un aspecto clave en el desarrollo de un proyecto, son los proveedores de productos y/o servicios. Y de su implicación en el mismo dependerá en muchos casos el éxito del proyecto.
Así, se deben crear y construir relaciones duraderas y mutuamente rentables y beneficiosas para ambas partes (comprador & proveedor). Lo que se denomina win-win (ganar-ganar). De forma que se transforme el concepto de proveedor a colaborador
Contratación centralizada vs independiente.
Las adquisiciones, tanto de productos como de servicios, se pueden realizar de forma centralizada para varios proyectos, o al contrario, se realizan independientemente para cada uno.
El contrato
Es un acuerdo vinculante para las partes en el cual, el vendedor se obliga a proveer los productos, servicios o resultados especificados, y el comprador se obliga a proporcionar dinero o cualquiera otra prestación válida. El documento en el que se describen las condiciones y características del producto o servicio a adquirir y que regirán la relación entre las distintas partes.
Los contratos pueden ser escritos o verbales, si bien se recomienda que sean siempre por escrito y que en ellos se establezcan y pacten, dentro de lo razonable, todas las situaciones que se puedan surgir, de forma que se disponga de antemano soluciones a ellas y se evite, en lo posible, los posibles conflictos.
Características de los contratos
- Existencia de una OFERTA.
- Que haya aceptación por ambas partes. Los contratos pueden ser verbale
- Las partes debe tener capacidad legal.
- El objeto del contrato debe ser legal. Los contratos contra legalidad no son válidos.
- Debe existir consideración entre ambas partes. Es decir debe haber reciprocidad entre el comprador y el vendedor, debe ser de similar valor lo que se compra y lo que se paga por ello. Las cláusulas leoninas pueden invalidar un contrato.
El director del proyecto tiene un papel muy importante a la hora de realizar las adquisiciones del proyecto, ya que debe asegurarse que lo que se con trata es lo que necesita el proyecto, además de aportar su conocimiento y experiencia en la redacción de las clausulas particulares del contrato.
La gestión de las adquisiciones del proyecto.
Incluye los procesos de compra o adquisición de los productos, servicios o resultados que es necesario obtener fuera del equipo del proyecto:
- Procesos de control del contrato
- Control de cambios requeridos para desarrollar y administrar contratos u órde nes de compra.
- La administración de cualquier tipo de contrato que genere obligaciones al equipo de proyecto para el desarrollo del mismo.
El ciclo de vida de un contrato.
Lo conforman las distintas actividades involucradas en el proceso de adquisición. Si se gestiona activamente, algunos riesgos del proyecto pueden transferirse al vendedor. De forma que hacer un contrato por productos o servicios bien definidos es un método de asignación de responsabilidades y pueden reducir el riesgo o compartirlo con el vendedor.
Durante el ciclo de vida los estadios del vendedor son:
- Licitador.
- Fuente seleccionada (proveedor seleccionado).
- Proveedor o vendedor contratado.
Cliente interno vs externo.
Dentro de un proyecto, podemos encontrar al cliente externo o tradicional, para el que se está desarrollando el trabajo, pero en esta área de conocimiento, también se entiende como cliente (interno) a los miembros de la organización o departamentos para los cuales se realizan actividades.
Acuerdos para trabajar en equipo.
Son acuerdos contractuales entre dos o más empresas con el propósito de formar una sociedad o unión temporal de empresas (consorcios, UTE, joint venture). Se establecen anticipadamente los roles de comprador y vendedor.
Dinámica de los procesos
| Inicio | Planificación | Ejecución | Control | Cierre | |
| Integración | 1 | 1 | 1 | 2 | 1 |
| Alcance | 4 | 2 | |||
| Tiempo | 6 | 1 | |||
| Costo | 3 | 1 | |||
| Calidad | 1 | 1 | 1 | ||
| RRHH | 1 | 3 | |||
| Comunicaciones | 1 | 1 | 1 | ||
| Riesgos | 5 | 1 | |||
| Adquisiciones | Planificar adquisiciones | Efectuar adquisiciones | Controlar adquisiciones | Cerrar adquisiciones | |
| Interesados | 1 | 1 | 1 | 1 | |
| TOTAL | 2 | 24 | 8 | 11 | 2 |
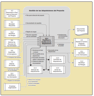
Durante el proceso de planificación 12.1, se pretende definir cómo se van a realizar las compras (plan de gestión de las adquisiciones, plan subsidiario perteneciente al plan para la dirección del proyecto), decidir si el trabajo se realizará internamente o se subcontratará, a la vez que se preparará la información necesaria para facilitar a los proveedores y definir los criterios de selección para adjudicar las compras.
Como se puede ver éstas son las salidas principales del proceso, y hay que resaltar que en aras de la imparcialidad y para no estar afectada la decisión de la compra por prejuicios, se debe realizar antes de identificar los posibles participantes en el proceso de adquisición. Incluso el tipo de contrato a realizar (herramienta).
De esta forma, para poder definir estos aspectos, es necesario recopilar mucha información. De hecho el proceso de las adquisiciones se debe realizar una vez se tengan definidas las anteriores áreas de conocimiento como alcance, tiempo, costo, comunicaciones, riesgos, rrhh.
A resaltar las siguientes entradas:
- Documentación de requisitos.
- Acuerdos contractuales generados por los riesgos.
- Triple restricción (cronograma, línea base del alcance y línea base de desempeño de costos).
- Registro de riesgos.
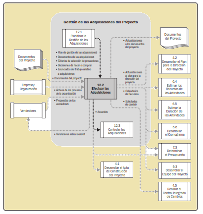
El siguiente proceso, 12.2, que pertenece al grupo de procesos de ejecución, se procederá a realizar las actividades para cerrar la selección de los proveedores, por lo que las salidas clave son la propia selección del proveedor y su contrato. Así mismo se generará el calendario de recursos.
Como entradas del proceso, se utilizan las salidas del proceso anterior, la lista de proveedores seleccionados, así como sus ofertas (propuestas de los vendedores).
Hay que tener en cuenta, que en el proceso anterior, se definen los criterios y baremos que definirán el perfil ideal del recurso a contratar, de forma que en el proceso 12.2, los posibles proveedores, serán analizados lo más objetivamente posible, eliminando el sesgo al máximo.
Una vez adjudicada la adquisición a un proveedor, como hemos visto en el proceso anterior, en el siguiente 12.3, se monitoreará su ejecución, de forma que se compruebe que la ejecución coincide con el contrato.
Para realizar esta comprobación, se necesita disponer, como entradas, de la información actualizada del proyecto (Informes del desempeño e información sobre el desempeño del trabajo), contra la que se comprobará lo planificado (plan para la dirección del proyecto, donde se incluye en plan para las adquisiciones y el contrato), así como la documentación generada en la ejecución del contrato (documentación de la adquisición).
Las salidas son típicas de monitorización y hay que resaltar como herramienta el sistema de control de cambios del contrato, que análogamente al sistema de control de cambios del proyecto, gestiona las posibles modificaciones que se produzcan en el mismo.
El último proceso 12.4, tiene como objetivo cerrar las adquisiciones y dar por finalizado el contrato, por lo que puede servir de ayuda para cerrar el proyecto o fase.
Planificar la Gestión de adquisiciones del Proyecto. 12.1.
Es el proceso de documentar las decisiones de adquisiciones, especificar el enfoque e identificar a los proveedores potenciales.
El beneficio clave de este proceso es que determina si es preciso obtener apoyo externo y, si fuera el caso, qué adquirir, de qué manera, en qué cantidad y cuándo hacerlo.
En este proceso se analiza si es mejor hacer por medios propios o comprar. Para ello se tiene en cuenta no solo el precio final sino otras restricciones del proyecto como el cronograma y la calidad.
De este proceso obtendremos el plan de gestión de las adquisiciones, la descripción del trabajo relativo a la adquisición, los documentos de la adquisición, los criterios de selección de proveedores y el análisis de hacer o comprar.
Dependiendo del tipo de organización, su tolerancia al riesgo, sus procesos internos, historial y tipo de proyecto, se deberá elegir qué tipologías de contrato es más adecuada.
Como hemos indicado en puntos anteriores es en el contrato donde se definen las relaciones y compromisos entre el comprador y vendedor.
Además, el riesgo que se comparte queda reflejado en el contrato y en concreto en el tipo de contrato que se elija. De forma que cuanto más definido esté el trabajo, más se podrá concretar su alcance y por tanto el contrato para su realización será más concreto, lo que reducirá el riesgo para el comprador.
De la misma manera, si el proyecto no está definido, el tipo de contrato a utilizar deberá ser más abierto, lo que aumenta el riesgo del comprador, reduciendo el del vendedor.
Tipos de contrato
Contratos de precio fijo
Se fija el precio total fijo para un servicio o producto definido que se suministrará.
- Precio fijo cerrado los aumentos de costos los debe asumir el vendedor.
- Precio fijo más honorarios con incentivos el precio es establece cuando se haya completado todo el trabajo. Se establecen incentivos por métricas.
- Precio fijo con ajuste económico del precio en contratos largos se determinan índices de a actualización. EPA
Contratos de costos reembolsables
Este contrato se basa en pagar al vendedor todos los gastos legítimos y reales que pudiera incurrir para completar el trabajo, más los honorarios que representen sus ganancias.
Variaciones:
- Costos más honorarios fijos. Se paga el costo del trabajo mas un %
- Costos más honorarios con incentivos Se pacta el costo del trabajo y se fijan incentivos por objetivos.
- Costos más honorarios por cumplimiento de objetivos. Se abonan los costos pero la mayor parte del proyecto se paga de forma subjetiva.
Contratos por tiempo y materiales (por administración) Contratos abiertos, sin precio fijado y por tarifas de horas de trabajo, a veces se establece un % máximo de trabajos realizados.
Se denomina outsourcing, cuando se externalizan áreas completas de gestión de una empresa, por ejemplo el departamento de contabilidad.
La SALIDAS son:
- Plan de Gestión de Adquisiciones
- El enunciado del trabajo relativo a las adquisiciones.
- Los documentos de adquisición.
- Criterios de selección de proveedores.
- Decisiones de hacer o comprar.
- Solicitudes de cambio y actualizaciones a los documentos del proyecto.

Ejecutar la gestión de las Adquisiciones. 12.2.
En Ejecución deberemos Realizar las Adquisiciones. Es el proceso de obtener respuestas de los vendedores, seleccionarlos y adjudicarles un contrato. El beneficio clave de este proceso es que permite alinear las expectativas de los interesados internos y externos a través de acuerdos establecidos.
A lo largo de este proceso el equipo recibirá ofertas y propuestas, y aplicará criterios de selección definidos en planificación para seleccionar uno o más vendedores que estén calificados para efectuar el trabajo y que sean aceptables como tales.
Para el éxito de este proceso es fundamental haber realizado correctamente la descripción de los trabajos que se van a subcontratar y que debimos realizar en la fase de Planificación.
Documentación de las adquisiciones: incluye, entre otros, el contrato junto con los cronogramas de respaldo, los cambios del contrato solicitados no aprobados y las solicitudes de cambio aprobadas.
Negociación de adquisiciones: Además de todo lo anterior, en este proceso también hay que hablar de la negociación que, si bien, no tiene un proceso discreto sí está presente de forma muy activa, por lo tanto hay que establecer lo siguiente:
Objetivo de la negociación:
- Obtener un intercambio justo y razonable.
- Desarrollar buenas relaciones con la otra parte.
Etapas de la negociación:
- Protocolo: presentaciones y definición de la atmósfer
- Prueba: constatación de que los problemas se han investigado e identificado.
- Inicio de regateos: y comienzan las concesione
- Cierre: se resumen las posturas finales y se documenta el preacuerdo.
- Acuerdo: se asegura que ambas partes entiendan exactamente el acuerdo.
En una negociación suelen tratarse los siguientes asuntos:
- Responsabilidades y nivel de autoridad.
- Enfoques técnicos y administrativo
- Cronograma de entregas, precios y pago
- Financiación, propiedad y reparto del riesgo.
- Tratamiento de cambios y conflictos, legislación aplicable, arbitraje, …
Tácticas de negociación:
- Fecha límite: una de las partes limita el tiempo de la negociación.
- Sorpresa: una parte proporciona una información nuev
- Autoridad limitada: táctica para ganar tiempo, una parte argumenta no tener autoridad para tomar decisione
- Falta alguien: táctica para ganar tiempo.
- Justa y razonable: compensación de la situación actual con alguna anterio
- Razonamiento en conjunto: apelar a que las dos partes difieren pero se necesitan.
- Demanda extrema: hacer una demanda extrema en algún punto irrelevante y después ceder a cambio de una compensación desead
- Arbitraje: para algún asunto que no se pueda resolver, se sugiere la intervención de un árbitro, puede asustar a la otra parte y provocar el acuerdo.
- Hecho consumado: dejar constancia de que lo que ya se ha acordado no será revisado.
- Policía bueno/policía malo.
Interpretación de los contratos:
- Prima la redacción del contrato sobre cualquier apunte a mano acerca de los cambios propuestos hecho después de ser firmado.
- Si el contrato ya se ha iniciado, priman los comentarios escritos a mano en el contrato sobre los escritos a máquin
- Los términos y condiciones de las cláusulas precedentes priman sobre los de las cláusulas subsecuente
- Priman las definiciones comunes sobre cualquier sentido intencional dado sin una definición expre
- Priman los términos propios de la industria sobre cualquier uso común de dichos término
- Priman las condiciones especiales sobre las particulare
- Priman las palabras sobre los número
- Priman los términos detallados sobre los términos generales.
La salida son:
- Los vendedores seleccionados.
- Los acuerdos (contrato).
- Calendarios de recursos, solicitudes de cambio y actualizaciones al plan de la dirección y los documentos del proyecto.
Controlar la gestión de las Adquisiciones 12.3.
En Seguimiento y Control realizaremos el proceso de Controlar las Adquisiciones. Es el proceso de gestionar las relaciones de adquisiciones, monitorear la ejecución de los contratos y efectuar cambios y correcciones al contrato según corresponda.
El beneficio clave de este proceso es que garantiza que el rendimiento tanto del vendedor como del comprador satisface los requisitos de adquisición de conformidad con los términos del acuerdo legal.
Controlar las Adquisiciones también tiene un componente de gestión financiera que implica el seguimiento de los pagos efectuados al vendedor.
Se revisa y documenta el rendimiento actual y anterior de un vendedor de acuerdo con el contrato y se establecen acciones correctivas según las necesidades.
Las herramientas principales del proceso 12.3 son las siguientes:
- Sistema de control de cambios del contrato: define el proceso por el cual un contrato puede ser modificado.
- Revisiones de rendimiento de las adquisiciones:
Es una revisión estructurada del progreso realizado por el vendedor para cumplir con el alcance y la calidad del proyecto, dentro del coste y del cronograma, tomando el contrato como referencia. El objetivo es identificar éxitos ó fracasos en el rendimiento, el avance con respecto al enunciado del trabajo del contrato y el incumplimiento del contrato.
- Inspecciones y auditorias:
Solicitadas por el comprador y respaldadas por el vendedor según lo establecido en la documentación del contrato.
- Administración de reclamaciones:
Aquellos cambios donde vendedor y comprador no pueden alcanzar un acuerdo. Normalmente, estos cambios refutados se conocen como reclamaciones, disputas ó apelaciones. Si ambas partes no resuelven una reclamación por si mismas, puede solucionarse de conformidad con la Resolución de Disputas Alternativa (ADR), cuyos procedimientos quedan establecidos en el contrato.
La salida principal del proceso 12.3 es la siguiente:
- Información del desempeño del trabajo.
- Solicitudes de cambio.
- Actualizaciones al plan para la dirección del proyecto.
- Actualización a los documentos del proyecto.
- Actualizaciones de los activos de los procesos de la organización.
Cerrar la gestión de las Adquisiciones 12.4.
En cierre deberemos de Cerrar las Adquisiciones. Es el proceso de finalizar cada adquisición. El beneficio clave de este proceso es que documenta los acuerdos y la documentación relacionada para futura referencia.
Reclamaciones sin resolver pueden quedar sujetas a litigio después del cierre de cada contrato.
El proceso también implica actividades administrativas, tales como finalizar reclamaciones abiertas, actualizar registros para reflejar los resultados finales y archivar dicha información para su uso en el futuro.
Herramientas :
- 1. Auditoría de la adquisición:
- Es una revisión estructurada del proceso de adquisición desde el proceso planificar las compras hasta la administración del contrato.
- b. El objetivo principal es identificar los éxitos y fracasos que merecen ser reconocidos en la preparación ó administración de otros contratos de adquisición del proyecto.
- Finiquitos negociados:
- En todas las relaciones de adquisición, un arreglo equitativo y final de todos los asuntos destacados, reclamaciones y disputas por negociación es el objetivo principal.
- b. Puede establecerse algún método de Resolución por Disputa Alternativa (ADR) mediante arbitraje ó mediación.
El acuerdo definitivo y equitativo de todos los asuntos, reclamaciones y controversias pendientes a través de la negociación es un objetivo fundamental. Iniciar un litigio en los tribunales es la opción menos deseable.
El cierre se aborda para cada uno de los contratos independientemente de en qué fase se encuentre el proyecto.
El comprador proporciona al vendedor una notificación formal por escrito de que se aceptan los entregables y que se ha completado el contrato. Para la selección del vendedor podemos usar diferentes herramientas como:
- Conferencia de Oferentes. Son reuniones entre el comprador y todos los posibles vendedores que se celebran antes de la presentación de ofertas. Se utilizan para asegurar que todos poseen la misma información y no se reciba un trato preferente.
- Técnicas de evaluación de propuestas. Se ponderan previamente las diferentes cualidades.
- Estimaciones independientes. En el caso de adquisiciones complejas se puede recurrir a una organización o experto externo para que realice una estimación de coste que servirá como base de comparación de las propuestas.
- Juicio de experto. Se puede recurrir a expertos o equipos multidisciplinarios para la revisión de las ofertas.
Finalización anticipada del contrato.
Es posible que haya que cerrar el contrato anticipadamente, y puede ser debido, además de por causa mayor, a:
- Acuerdo entre las partes.
- Incumplimiento de una de las partes.
- Por la conveniencia del comprador (siempre que el contrato lo permita; posibles compensaciones).
Las salidas principales del proceso son las siguientes:
- Cierre de las adquisiciones: el comprador, generalmente a través del administrador autorizado del contrato (gestor de compras/gestor del contrato), le entrega al vendedor una notificación formal por escrito informándole que el contrato ha sido completado.
- Actualización de los Activos de Procesos de la Organización:
- Archivo del contrato
- Aceptación del producto entregable
- Documentar las lecciones aprendidas.
Fuentes:
PMBok – PMI® –
Wolf Project
Varios internet




