13 _ PMP ®. Areas de conocimiento PMI® . Alcance.
Según el PMBOK, la gestión del alcance incluye los procesos necesarios para garantizar que el proyecto incluya el trabajo requerido y SOLO el trabajo requerido para completarlo con éxito
Su objetivo principal es definir y controlar qué se incluye y que no se incluye en el proyecto.
La línea base del alcance es la formalizar la aceptación de los entregables que se han terminado.
El eje central de la gestión del alcance es establecer una Línea Base del Alcance del proyecto, una referencia para todos los productos entregables a completar y para el trabajo necesario para conseguirlo.
Identificación de los requisitos
Es posible que desarrollemos un proyecto conforme a los objetivos que se hayan marcado, pero que el cliente no quede satisfecho al no satisfacer sus necesidades reales.
En el alcance se definen los requisitos que debe cumplir el proyecto. Este es un factor clave para el éxito del proyecto, de ahí que en director de proyecto ponga especial atención en su identificación.
Corrupción del alcance / Scope Creep.
La corrupción del alcance hace referencia al aumento incontrolado del alcance, sin tener en cuenta su impacto en el tiempo, el coste y los recursos (en general en el resto de áreas del proyecto).
De forma que el proyecto va incluyendo funcionalidades sin estar pactadas en la definición original.
La corrupción del alcance se puede producir por múltiples causas, dos de las más significativas son:
- Gold Platting o bañado en oro.
- Complacer al cliente
Dinámica de los procesos
| Inicio | Planificación | Ejecución | Control | Cierre | |
| Integración | 1 | 1 | 1 | 2 | 1 |
| Alcance | Planificar alcance
Recopilar requisitos Definir el alcance Crear la EDT |
Validar alcance
Controlar alcance |
|||
| Tiempo | 6 | 1 | |||
| Costo | 3 | 1 | |||
| Calidad | 1 | 1 | 1 | ||
| RRHH | 1 | 3 | |||
| Comunicaciones | 1 | 1 | 1 | ||
| Riesgos | 5 | 1 | |||
| Adquisiciones | 1 | 1 | 1 | 1 | |
| Interesados | 1 | 1 | 1 | 1 | |
| TOTAL | 2 | 24 | 8 | 11 | 2 |
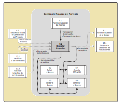
Los procesos de alcance vienen marcados por el objetivo de conseguir definir el trabajo a realizar en el mismo, y su posterior control. Así, se pueden agrupar en las áreas de conocimiento de planificación y de control.
No hay que olvidar que es en el área de integración y en concreto en el 4.3, donde se gestiona y dirige el trabajo a realizar en el proyecto. Pero es en el área de conocimiento del alcance donde se planifica y controla cómo será el trabajo.
Podemos ver en esta área, que el primer proceso, 5.1 que consiste en definir la forma en cómo se va a gestionar esta área concreta (formatos, responsables, nivel de detalle,…), lo que va a configurar el plan de gestión del alcance y el plan de gestión de requisitos.
Esta estructura se va a repetir en el resto de áreas de conocimiento, de forma que en todas ellas el primer proceso, será el de desarrollar el plan.
El resto de procesos de planificación, tienen un objetivo final, que es el desarrollo de la línea base del alcance, que servirá para que en los procesos de control se pueda ir comprobando que el trabajo que se ejecuta, coincide con lo planificado, y en caso de que no se pueda generar el consiguiente cambio.
Para conseguir esta línea base (veremos en los temas siguientes, como se va a generar una línea base para cada componente de la triple restricción), el primer paso es definir cuáles son los requisitos del cliente, de forma que a partir de ellos, se pueda definir el trabajo a realizar. Así, este proceso, 5.2, el objetivo es conseguir identificar y cuantificar los requisitos del cliente, los usuarios y los principales stakeholders. De forma que las salidas son “documentación de requisitos” y “matriz de rastreabilidad de los requisitos”. Estos dos documentos, definen y listan de forma sistemática, los requisitos identificados, así como en la matriz de rastreabilidad, se irá indicando las posibles modificaciones sobre ellos. También se obtiene como salida, el plan de gestión de los requisitos, donde se irá definiendo cómo se va a gestionar esta área.
Para identificar los requisitos, se necesita como entrada el acta de constitución del proyecto, donde se indican los aspectos claves del mismo a alto nivel y la lista de interesados principales afectados. Pero para que no se olvide ninguno, ya que una omisión de algún agente importante, puede significar la no identificación de un requisito clave y por tanto, el éxito del proyecto, quedaría en cuestión, también vemos que el registro de interesados es una entrada clave del mismo.
El siguiente proceso 5.3, tiene el objetivo de desarrollar el primer componente de la línea base del alcance; el enunciado del alcance del proyecto; consistiría en la descripción detallada del proyecto, es decir: cómo tiene que ser el proyecto –el trabajo que hay que realizar-, para cumplir con los requisitos del mismo.
Hay que notar aquí la importancia que tiene dentro del modelo de PMI, cómo el proyecto se va a articular a partir de la definición de los requisitos. De forma que el diseño del proyecto, se realizará a partir de la definición de las necesidades y por tanto, se enlaza la realización de un proyecto con la necesidad que lo crea.
Así, a partir de los requisitos, se irán analizando las diferentes alternativas y posibilidades de cómo será el producto a conseguir y la forma de hacerlo, hasta decidir la opción final. Para ello, las entradas necesarias son el acta de constitución y los requisitos definidos en el proceso anterior. Importante darnos cuenta que de los requisitos identificados en el proceso anterior, en la documentación de requisitos sólo aparecen los que han sido aprobados o se consideran como válidos.
Finalmente en el proceso 5.4, conseguiremos los tres componentes de la línea base; la EDT y el diccionario de la EDT. La EDT es la descomposición jerarquizada del trabajo del proyecto, por lo que como entrada necesitaremos la definición del alcance del proyecto, desarrollada en el proceso anterior y los requisitos identificados en el proceso 5.1.
Así, como output, tendríamos la línea base del alcance completa; enunciado del alcance del proyecto, EDT y diccionario de la EDT.
Los procedimientos de control del alcance tienen gran importancia dentro de la gestión de un proyecto, por una parte hay que ir aceptando los entregables que se van ejecutando en el proceso 4.3 y por otra, se va realizando un control en producción de los mismos.
En el proceso 5.5, se tiene que comprobar y asegurar que el entregable que se ha gestionado en el 4.3 se ha realizado cumpliendo los requisitos del cliente, definidos anteriormente. Para ello (ver temas anteriores), después de pasar por calidad, obteniendo los entregables validados (que serán una entrada de este proceso), se deben revisar y asegurar que cumplen dichos requisitos, pasando a ser entregables aceptados. Estos entregables, cerrarán el modelo de generación de entregables, siendo una entrada al proceso de cierre del proyecto o fase 4.6. Así, las salida principal que buscamos son los entregables aceptados, siendo necesario tener como entradas tanto los entregables validados, como el plan director (que incluye los planes de gestión del alcance y de gestión de los requisitos) y los propios requisitos.
Finalmente en el proceso 5.6 es donde se realiza el control en producción, es decir, donde conforme se va ejecutando el proyecto y el alcance, se va controlando que coincide con el plan, y en caso de no hacerlo, de realizar la correspondiente solicitud de cambio.
Para poder comparar estos dos conceptos necesitamos tener como entrada al plan director del proyecto actualizado y a la información de qué se ha ejecutado, datos sobre el desempeño del trabajo WPD (4.3), así como información de los requisitos.
Como salidas, al igual que en otros procesos de control, obtendremos Información del desempeño del trabajo WPI (en lo relativo al alcance) y las cuatro salidas típicas de los procesos de control, que veremos también en siguientes actualizaciones al plan, a los procesos y a los documentos del proyecto.
Planificar la Gestión del Alcance. 5.1.
Proceso de plan de Gestión donde creamos un plan para su gestión donde documentamos cómo se va a definir, validar y controlar el alcance.
El beneficio principal es que provee de guía y dirección de como el alcance será gestionado a través del proyecto.
- Cómo se realizará la recopilación de requisitos.
- Grado de detalle del enunciado de alcance del proyecto.
- Grado de detalle de la EDT y su diccionario.
- Cómo se verificará el cumplimiento del alcance.
- Cómo se controlarán los cambios.
La salida es el Plan de Gestión del Alcance, el plan para la gestión de la configuración y el plan para la gestión de requisitos.
Recopilar los Requisitos. 5.2.
Que es el proceso de determinar, documentar y gestionar las necesidades, deseos y expectativas de los requisitos de los interesados para cumplir con los objetivos del proyecto.
Su incorrecta o incompleta identificación es una de las principales causas de fracasos y perdida de eficacia- eficiencia de los procesos.
Estos requisitos deben recopilarse, analizarse y registrase con un nivel de detalle suficiente (marcado por el plan subsidiario del plan director) que permita medirlos, una vez que se inicia el proyecto.
Los requisitos son la base para la redacción de la EDT, y la planificación del costo, cronograma y calidad, se efectúan a partir de ellos. De ahí la importancia de realizar correctamente este proceso, ya que el resto del proyecto se planifica focalizados en ellos.
Los requisitos se puede clasificar como:
- Soluciones de negocio: Relativo a las necesidades de los interesados.
- Soluciones técnicas: Relativo a cómo se deben implementar las necesidades del negocio.
Requisitos de negocio: necesidades de alto nivel y de la organización ensu conjunto. (Razones por las que se ha emprendido el negocio).
Requisitos de los interesados.
Requisitos de las soluciones que describen las prestaciones, funciones características del producto o servicio:
- Requisitos funcionales: comportamiento del producto (procesos,datos e interacciones entre procesos).
- Requisitos no funcionales: complementan a los anteriores describen las cualidades necesarias para que el producto sea eficaz (fiabilidad, seguridad, desempeño, nivel de servicio,…).
Requisitos de transición: describen capacidades temporales, tales como conversión de datos y requisitos, para pasar del estado “actual” al “comoserá”.
Requisitos del proyecto: acciones, procesos u otras condiciones que el proyecto debe cumplir.
Requisitos de calidad: requisitos o condiciones necesarias para validar un entregable del proyecto.
Finalmente, hay que tener en cuenta que los requisitos definidos por los diferentes interesados, pueden ser contrapuestos y completamente enfrentados. En este caso, se deben establecer los criterios que ayuden a priorizar unos sobre otros.
Documentación de requisitos
- Donde se recoge con suficiente grado de detalle los requisitos tanto de los actores interesados como los deducidos de las necesidades del negocio.
- Su detalle puede realizarse mediante la elaboración gradual, primero los de alto nivel para, posteriormente, definirlos con mayor detalle.
- Los requisitos deben ser medibles, claros, rastreables, coherentes y aceptados por los actores interesados.
Plan de gestión de requisitos
- Donde se documentan como serán analizados, documentados y gestionados los requisitos a lo largo del ciclo de vida del proyecto
¿Que obtengo al final del proceso de recopilación de requistos?
- Documentación de requisitos. Justificación del proyecto, objetivos, funcionalidad de producto, calidad, seguridad, criterios de aceptación, impactos del proyecto en otras áreas, supuestos, restricciones, etc.
- Matriz de rastreabilidad de los requisitos. Tabla que vincula cada requisito con el objetivo que le dio origen, para que podamos realizar un seguimiento y control a lo largo del ciclo de vida del proyecto. Además de vincular a cada requisito con un objetivo, se suele incluir también una vinculación con la estrategia, el alcance, el diseño, etc.

Definir el Alcance. 5.3.
Desarrollamos una descripción detallada del proyecto y del producto. Se describe cuáles de los requisitos recopilados serán incluidos y cuáles excluidos del alcance del proyecto.
La preparación de un enunciado detallado del alcance del proyecto es fundamental para el éxito del proyecto.
El Enunciado del alcance del proyecto, describe en detalle los productos entregables y los trabajos necesarios para crearlo.
o Permite al equipo del proyecto realizar una planificación más detallada.
o Puede incluir exclusiones explícitas del alcance.
o Ayuda a establecer una línea base con la que evaluar si las solicitudes de cambio o trabajo adicional están comprendidos dentro o fuera de los límites del proyecto.
La salida es el enunciado del alcande del proyecto describe de manera detallada los entregables a producir por el proyecto y el trabajo necesario para crearlos y las actualizaciones a los documentos del proyecto es el proceso que consiste en subdividir los entregables del proyecto y el trabajo del proyecto en componentes más pequeños y fáciles de manejar.
Crear la Estructura de Desglose del Trabajo (EDT). 5.4.
Es el proceso de subdividir los entregables y el trabajo en componentes más pequeños, PAQUETES DE TRABAJO, incluyendo todo el trabajo necesario para conseguirlos, y más fáciles de gestionar. EDT = WBS
Paquetes de trabajo: Es el nivel más bajo de los componentes de la EDT. Un paquete de trabajo, puede ser programado, controlado y monitorizado y su presupuesto se puede estimar.
Entregable: Cualquier resultado tangible y comprobable que debe ser realizado para completar un proyecto o parte del mismo.
Ideas clave de la EDT para el examen:
- Es una representación gráfica que muestra la jerarquía de todos los trabajos del proyecto.
- Identifica todo el trabajo que debe estar realizado, si no está en la EDT NO forma parte del proyecto.
- Debe existir en cada proyecto.
- Es la base fundamental para definir el alcance del proyecto.
- Fuerza a pensar en todos los elementos del proyecto.
- Ayuda a asegurar que todo el trabajo necesario del proyecto ha sido identificados.
- Puede ser reutilizada en otros proyecto.
- NO muestras dependencias entre sus elementos.
- Es responsabilidad directa del Director del Proyecto.
- Debe ser elaborada por el equipo de Dirección del Proyecto.
- En su elaboración deben participar todos los actores interesados.
- Es una herramienta de comunicación, sobre todo con los actores interesados, que debe publicarse y conocerse.
- Porque la EDT debe recoger todo el trabajo del proyecto, NO puede darse por definitiva hasta haber concluido todos los procesos de planificación de las demás áreas.
Conceptos clave sobre la EDT:
- Descomposición: subdivisión de los productos entregables de un proyecto en elementos más pequeños y fáciles de manejar, hasta llegar al nivel más bajo de posible à los paquetes de trabajo.

- Paquete de trabajo: es el nivel más bajo de la EDT y es el punto en el que se pueden estimar de forma fiable tanto el coste como el cronograma del trabajo à Las actividades NO forman parte de las EDT.
- Cuenta de Control: es un punto de control de gestión donde se produce la integración entre el alcance, el presupuesto, el coste real y el cronograma y se mide el rendimiento.
- Cada cuenta de control puede incluir uno ó más paquetes de trabajo pero cada paquete de trabajo sólo puede estar asociado con una única cuenta de control.
- Paquete de planificación: es un componente de la EDT por debajo de la cuenta de control con contenido de trabajo sin actividades del cronograma detalladas.
- Planificación gradual: no es necesario desglosar todos los paquetes de trabajo al mismo tiempo, sólo los que vayan a ejecutarse próximamente.
La salida es la línea base del Alcance y el diccionario de la EDT. 
Diccionario de la EDT:
Documento que acompaña y respalda a la EDT y describe el contenido detallado de todos sus componentes, incluidos paquetes de trabajo y cuentas de control.
Incluye información sobre:
- Descripción del paquete de trabajo.
- Criterios de aceptación.
- Productos entregables.
- Lista de actividades del cronograma relacionadas.
- Recursos asignados.
- Código de la cuenta de control.
- Código del paquete de trabajo.
Línea Base del alcance:
Es la referencia a conseguir y contra la cual hay que comprar el alcance conseguido.
Queda formalmente establecida cuando se aprueban los siguientes documentos:
Validar la gestión del Alcance 5.5.
Con el proceso Validar el Alcance formalizamos la aceptación de los entregables del proyecto que vayan completando. Aporta objetividad al proceso de aceptación y aumenta las posibilidades de que el producto o servicio final sea aceptado mediante la validación de cada entregable individual.
Diferencias entre control de calidad y verificación del alcance
Proceso en el que se trata de obtener la aceptación formal por parte de los actores interesados de los productos entregables completados . La verificación debe realizarse al final de cada fase del proyecto.
Las salidas:
- Productos entregables validados: son los productos entregables que han sido completados, total o parcialmente, como resultado del proceso Dirigir y gestionar la ejecución del proyecto.
- Productos entregables aceptados: Son los productos entregables completados que han sido aceptados por los actores interesados – cliente por cumplir con los criterios de aceptación. La aceptación, por parte de los actores interesados o el cliente, de los productos entregables del proyecto debería ser verificada mediante documentos de aceptación por escrito.
- Solicitudes de cambio: los entregables completados que no han sido aceptados formalmente se documentan junto con las razones por las cuales no fueron aceptad Los entregables podrían necesitar una solicitud de cambio para la reparación de defectos.
- Información de desempeño del trabajo WPI.
- Actualizaciones a los documentos del proyecto.

Controlar el Alcance 5.6.
Con el proceso Controlar el Alcance se monitorea el estado del alcance del proyecto y se gestionan cambios del alcance. Este proceso puede generar solicitudes de cambio que se estudiarían en el Control Integrado de Cambios.
La expansión incontrolada del alcance sin ajustes se denomina corrupción del alcance. Los cambios son inevitables por lo que es obligatorio para todo proyecto contar con algún tipo de proceso de control de cambio.
Fuentes:
PMBok – PMI® –
Wolf Project
Varios internet






