12 _ PMP ®. Areas de conocimiento PMI® . Integración.
Los procesos se presentan diferenciados con interfaces definidas para poder identificarlos aunque en la práctica se superponen e interactúan entre ellos de formas que no pueden detallarse en su totalidad.
La integración se encarga de dar coherencia a todos los procesos por eso hay procesos de Integración en Inicio, Planificación, Ejecución, Seguimiento y Control, y Cierre.
La gestión de integración del proyecto implica tomar decisiones en cuanto a la asignación de recursos, balancear objetivos y alternativas contrapuestas. Los siguientes son los procesos de gestión de la integración de proyectos:
- Desarrollar el Acta de Constitución del Proyecto. Consiste en desarrollar un documento que autoriza formalmente un proyecto o fase y documentar los requisitos iníciales que satisfacen las necesidades de los interesados.
- Desarrollar el plan para la dirección del proyecto. Consiste en documentar las acciones necesarias para definir, preparar, integrar y coordinar todos los planes subsidiarios.
- Dirigir y Gestionar la dirección del proyecto. Consiste en ejecutar el trabajo definido en el plan para la dirección del proyecto.
- Monitorear y Controlar el trabajo del proyecto. Consiste en monitorear, revisar y regular el avance del proyecto con el fin de cumplir los objetivos.
- Realizar el control integrado de cambios. Consiste en revisar todas las solicitudes de cambios y aprobar la gestión de cambios en los entregables.
- Cerrar Proyecto o Fase. Consiste en cerrar todas las actividades en todos los grupos de procesos de la dirección de proyectos.
Algunas de las actividades del equipo de dirección de proyectos son:
- Analizar y Comprender el alcance. Esto abarca los requisitos del proyecto y del producto, criterios, supuestos, restricciones y otras influencias relativas en el proyecto y el modo de gestionarlas.
- Entender de qué manera utilizar la información identificada y transformarla luego en un plan de dirección del proyecto con un enfoque estructurado.
- Realizar actividades para producir los entregables.
- Medir y monitorear todos los aspectos del avance del proyecto y realizar las actividades para cumplir con los objetivos del mismo.

Dinámica de procesos
| Inicio | Planificación | Ejecución | Control | Cierre | |
| Integración | Acta Constitución | Plan de Proyecto | Dirigir el Proyecto | Controlar el trabajo
Controlar cambios |
Cerrar Proyecto |
| Alcance | 4 | 2 | |||
| Tiempo | 6 | 1 | |||
| Costo | 3 | 1 | |||
| Calidad | 1 | 1 | 1 | ||
| RRHH | 1 | 3 | |||
| Comunicaciones | 1 | 1 | 1 | ||
| Riesgos | 5 | 1 | |||
| Adquisiciones | 1 | 1 | 1 | 1 | |
| Interesados | 1 | 1 | 1 | 1 | |
| TOTAL | 2 | 24 | 8 | 11 | 2 |
En el proceso de integración, que como hemos dicho, es fundamental para la gestión del proyecto y que crea el esqueleto de gestión, se van a generar documentos claves para el proyecto, tales como el acta de constitución del proyecto y el master plan
Así, como vemos en el proceso 4.1, su objetivo es la creación del acta de constitución del proyecto, documento que marca el punto de arranque para la aplicación de recursos en el proyecto. Este documento será usado en el siguiente 4.2 como entrada.
Este proceso 4.2 busca el desarrollo del plan para la dirección del proyecto, dentro del cual se engloban sus 14 componentes (11 planes subsidiarios + 3 líneas base). Para su desarrollo necesita, como hemos visto, el acta de constitución, y las salidas de los procesos de planificación de otras áreas de conocimiento. Esto quiere decir, que el plan director tiene una naturaleza progresiva; de forma que cada planificación parcial de una determinada área (por ejemplo el tiempo), será usada (como entrada) en otros subplanes (por ejemplo para calcular el costo del proyecto) incluidos en el plan director. De esta forma, cada vez que se obtiene una salida de planificación, ésta servirá de entrada para el resto. Y este proceso se repetirá hasta que el plan quede completamente definido
En el proceso 4.3 es donde se gestiona y coordinan la ejecución de las tareas y actividades del proyecto, por lo que su objetivo es la creación de entregables (hay que tener en cuenta que este entregable que se ha generado, no ha sido validado ni dado por bueno, tan sólo se ha producido). Así, para obtener estos entregables o productos, se necesita saber cómo se tienen que hacer (plan) y si ha habido cambios (solicitudes de cambio aceptadas).
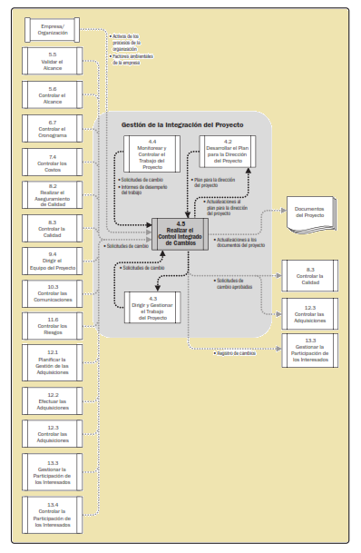
Es importante ver que estas solicitudes de cambio aprobadas son una salida del proceso 4.5 (Actualizaciones al estado de las solicitudes de cambio), ya que en este caso, la actualización se refiere a que se han aceptado, y por tanto hay que ejecutar el cambio y gestionarlo, lo que se hace en el proceso 4.3.
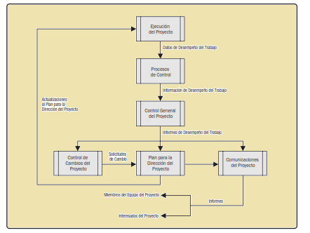
Además de los entregables, también se genera la información sobre el trabajo que se está realizando (información sobre el desempeño del trabajo), que servirá para confeccionar el informe de desarrollo del proyecto (veremos en comunicación).
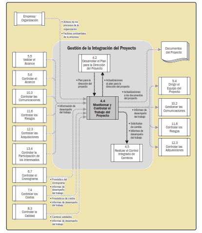
Los procesos 4.4 y 4.5 están englobados en control, si bien el primero, el 4.4 realiza un control continuo del trabajo que se va realizando, de forma que si coincide con lo planificado, se actualiza la información del proyecto, y si no es así, se puede originar una orden de cambio y comenzar el proceso de gestión del cambio, que se desarrolla en el 4.5.
Para ello, necesitamos conocer cómo hay que hacer el proyecto (plan director) y qué se ha realizado (informes de desempeño; no confundir con la salida del 4.3, ya que los informes de desempeño, se realizan en los procesos de comunicación y aúnan más información).
Es por tanto, en el proceso 4.5, donde se gestionan los cambios del proyecto, cuyas peticiones vienen desde los procesos 4.3 y 4.4. Si se aceptan, pasarían, como hemos dicho, al proceso 4.3 para gestionar su ejecución.
Finalmente en el proceso 4.6, es donde se cierra el proyecto o fase, y sirve para dar por finalizado tanto el proyecto como la fase en cuestión. Como vemos, tenemos como entrada a los entregables aceptados, muy diferentes de los entregables (a secas) producidos en el 4.3.
Hasta llegar a este tipo de entregables, los producidos en el 4.3, deberán pasar lo filtros de calidad y de verificación del alcance, como iremos viendo en puntos siguientes.
Desarrollar el acta de constitución del proyecto. 4.1.
Es el proceso de desarrollar un documento que autoriza formalmente la existencia del proyecto y confiere al director del proyecto la autoridad para asignar los recursos de la organización a las actividades del proyecto.
En este documento se recoge cuanta información se tenga hasta ese momento sobre el proyecto, normalmente será información de alto nivel que se desarrollará en sucesivos procesos posteriores.
Las entradas del acta son:
El enunciado del trabajo SOW. ( objetivos que se quieren conseguir, descripción de los productos o servicios que quiere generar el proyecto, plan estratégico, …).
El caso de negocio. (plan de viabilidad, necesidad comercial, …)
Acuerdos si los hubiera. ( contrato, conversaciones con stakeholders, proveedores, …)
Factores Ambientales de la Empresa (FAEs). Organización y entorno de la empresa, normativa, …
Activos de los Procesos de la Organización (APOs) que pueden influir en el proyecto. Como pueden ser; los procesos estándar de la organización, políticas y definiciones de procesos, plantillas de documentos, información histórica y base de conocimientos de lecciones aprendidas.
Un aspecto clave de este documento es que se nombra al director de proyecto y una vez aprobado confiere al director de proyecto de la autoridad necesaria para realizarlo.
Consiste en desarrollar un documento que autoriza formalmente un proyecto o fase y documentar los requisitos iníciales que satisfacen las necesidades de los interesados. Establece una relación de cooperación entre la organización ejecutante y la organización solicitante. El proyecto se inicia formalmente con el acta aprobada. Se selecciona y se asigna el director de proyecto, preferiblemente durante la elaboración del acta de constitución del proyecto.
El iniciador del proyecto o el patrocinador debe encontrarse en un nivel apropiado para financiar el proyecto, el proyecto queda aprobado con la firma del iniciador. Los proyectos se autorizan en función de las necesidades de la organización, esto normalmente desencadena un análisis de necesidades, de un caso de negocio o la descripción de la situación que el proyecto abordara.
Enunciado del trabajo del proyecto.
El enunciado del trabajo del proyecto (SOW) es una narrativa de los productos o servicios que debe entregar el proyecto. El enunciado del trabajo del proyecto hace referencia a:
Una necesidad comercial. Las necesidades comerciales de una organización pueden basarse en una demanda del mercado, un avance tecnología o un requisito legal.
Una descripción del alcance del proyecto. Documenta las características del producto que el proyecto se encargara de crear.
Un plan estratégico. Todos los proyectos deben sustentar las metas estratégicas de la organización.
En proyectos internos lo genera el PATROCINADOR, y en externos lo puede generar el CLIENTE como documento de licitación o parte de un contrato.
Caso de Negocio.
Proporciona la información necesaria desde un perspectiva comercial para determina si el proyecto vale o no la inversión requerida. Normalmente la necesidad comercial y el análisis de costo-beneficio se incluyen en el caso de negocio para justificar el proyecto. El caso de negocio se crea como resultado de una o más de las siguientes razones:
Demanda del mercado (por ejemplo, una compañía automotriz que autoriza un proyecto para construir más automóviles de bajo consumo en respuesta a la escasez de combustible)
Necesidad comercial (por ejemplo, un centro de capacitación que autoriza un proyecto de creación de un curso nuevo, para aumentar sus ingresos)
Solicitud de un cliente (por ejemplo, una empresa eléctrica que autoriza un proyecto para construir una nueva subestación a fin de abastecer un nuevo parque industrial)
Adelantos tecnológicos (por ejemplo, una compañía de productos electrónicos que autoriza un proyecto nuevo para desarrollar una computadora portátil más pequeña, más económica y más veloz, a partir de adelantos en materia de memorias de computadoras y tecnología electrónica)
Requisito legal (por ejemplo, un fabricante de pinturas que autoriza un proyecto para establecer pautas sobre la manipulación de materiales tóxicos)
Impacto ecológico (por ejemplo, una compañía que emprende un proyecto para disminuir su impacto ambiental)
Necesidades sociales (por ejemplo, una organización no gubernamental en un país en vías de desarrollo que autoriza un proyecto para dotar de sistemas de agua potable, baños y Educación sanitaria a comunidades que padecen altos índices de cólera).
En proyectos internos lo genera el PATROCINADOR, y en externos lo puede generar el CLIENTE. Este debe ser REVISADO PERIODICAMENTE
Existen multiples sistemas de selección de proyectos, ESTATICOS y DINAMICOS y también se utilizan RATIOS ECONOMICOS.
Si el proyecto se está ejecutando para un cliente externos, el contrato constituye una entrada.
Factores ambientales de la empresa.
Los factores ambientales influyen en el proceso de desarrollar el acta de constitución del proyecto.
Normas gubernamentales o industriales
La infraestructura de la organización
Condiciones del mercado
Activos de los procesos de la organización.
Los activos de los procesos de la organización que pueden influir en el proceso Desarrollar el Acta de Constitución del Proyecto incluyen, entre otros:
Los procesos organizacionales estándar, las políticas y las definiciones de procesos normalizadas que se utilizan en la organización
Las plantillas (por ejemplo, plantilla del acta de constitución del proyecto)
la información histórica y la base de conocimientos de lecciones aprendidas
Planificar la gestión de la Integración 4.2.
En Planificación tenemos un proceso de Integración que es Desarrollar el Plan de Dirección del Proyecto.
En este proceso definimos, preparamos y coordinamos todos los planes secundarios y los incorporaremos en un plan integral para la dirección del proyecto. El beneficio clave de este proceso es un documento central que define la base para todo el trabajo del proyecto.
El plan para la dirección del proyecto define la manera en que el proyecto se ejecuta, se monitorea, se controla y se cierra. El contenido del plan para la dirección del proyecto es variable en función del área de aplicación y de la complejidad del proyecto.
Se realizará mediante iteraciones ya que las salidas de muchos de los otros procesos de Planificación se integrarán en este plan. Además los cambios realizados sobre estos documentos pueden requerir actualizaciones al plan para la dirección del proyecto.
Este plan se actualizará progresivamente una vez en ejecución gracias a los procesos que realizaremos en Seguimiento y Control. Cuando hayamos terminado de realizar los planes que componen el Plan de Dirección del Proyecto pasaremos a la etapa de Ejecución donde tendremos que Dirigir y Gestionar los Trabajos.
Ejecutar la gestión de la Integración 4.3.
Dirigir y Gestionar el Trabajo del proyecto es el proceso de liderar y llevar a cabo el trabajo definido en el plan para la dirección del proyecto e implementar los cambios aprobados para alcanzar los objetivos del proyecto.
Durante la ejecución del proyecto se recopilan los datos de rendimiento del trabajo, se actúa sobre ellos y se comunican de manera adecuada. Estos datos de rendimiento se utilizarán como entrada para el grupo de procesos de Seguimiento y Control.
El proceso de Dirigir y Gestionar los Trabajos también requiere la revisión del impacto de todos los cambios del proyecto y la implementación de los cambios aprobados. Necesitaremos tener la última versión aprobada del Plan de Dirección del Proyecto así como las Solicitudes de Cambio aprobadas. Esta documentación nos dirá qué debemos hacer y solo lo que debemos hacer. No se debe ejecutar nada que no esté previamente aprobado. Esto evitará muchos errores y desviaciones del alcance.
De este proceso obtendremos los diferentes ENTREGABLES, que son las partes del producto o servicio que estamos produciendo. Los entregables son en general componentes tangibles que se generan para cumplir con los objetivos del proyecto.
Seguir y Controlar la gestión de la Integración 4.4.
Una vez que ejecutamos hacemos un seguimiento y control a los trabajos para poder detectar las desviaciones a lo planificado. En Integración tenemos el proceso de Controlar el trabajo del proyecto donde damos seguimiento, revisamos e informamos del avance para cumplir con los objetivos de rendimiento definidos en el Plan de Dirección de Proyecto.
El seguimiento es un aspecto de la dirección del proyecto que se realiza a lo largo de todo el proyecto. Permite conocer la salud del proyecto e identificar las áreas que pueden requerir una atención especial.
Monitorizar el control integrado de cambios. 4.5.
El proceso de estudiar todas las solicitudes de cambios, aprobarlas y aplicar los cambios al proyecto se llama Control integrado de Cambios.
El proceso de realizar el Control Integrado de Cambios interviene desde el inicio del proyecto hasta su finalización y es responsabilidad última del director del proyecto.
Solicitud de cambio
Si los cambios afectan al acta de constitución deberán se validados por el PATROCINADOR y los que afectan a la línea base por el DIRECTOR DEL PROYECTO. En otros casos los puede aprobar directamente el PM, si así está prescrito en su umbral de control.
Cualquiera puede decidir un cambio, pero el PM debe de estar alerta y decidir si el cambio es pertinente. Hay veces que algún stakeholder hace alguna propuesta que no se desea en el proyecto por lo que el PM tendrá que denegarla directamente.
Registro de cambios
Existirá un registro de cambios, como documento del proyecto, en el que aparecerán todas las solicitudes de cambio y su situación en cada momento, incluso las rechazadas.
Los cambios solicitados deben ser comunicados a los agentes interesados adecuados, indicando su impacto –al menos- en términos de tiempo, costo y riesgos.
Actualización del proyecto
Hay que tener en cuenta que cuando un cambio se aprueba, ocurrirán al menos tres cosas en el proyecto:
Se actualizarán los subplanes afectados.
Se indicará la nueva situación en el registro de cambios.
Se informará a los stakeholders adecuados.
Esto significa que el Plan Director del Proyecto debe incorporar los cambios aprobados, pero debido a que los cambios generan riesgos y es un factor generador de errores y problemas, si no se desarrolla de forma
sistemática, hay que realizar un doble control de los cambios aprobados, por lo que se revisará y actualizarán dichos cambios, también con el registro de cambios.
De esta forma, revisando el registro de riesgos, el director de proyectos puede disponer de información directa, inmediata y precisa de la situación en la que se encuentra cualquier cambio aprobado (o no); si se ha implementado, o el grado en que lo está.
Cerrar la gestión de la Integración 4.6.
Una vez terminado los trabajos debemos Cerrar el Proyecto o la fase de una manera formal. También debemos cerrar el proyecto si es cancelado antes de su finalización.
En este proceso verificamos que se ha realizado todo el trabajo planeado y que este trabajo, los entregables, han sido aceptados por el cliente.
Se realiza la transferencia al cliente del producto o servicio final para el que se autorizó el proyecto formalizando el fin del proyecto.
La documentación del proyecto se archiva, Se termina de redactar y se archivan las lecciones aprendidas. Esta información pasará a formar parte de la base de conocimientos para su utilización en futuros proyectos o fases. Esto puede incluir información sobre incidentes y riesgos, así como sobre técnicas que funcionaron bien.
Los cambios quedan documentados y se gestionan de una manera integrada de forma que se reduce el riesgo de errores y se consigue que los cambios estén alineados con los objetivos del proyecto.
Redistribución de las lecciones aprendidas.
Se deben recopilar todas las lecciones aprendidas, generadas en el proyecto, ordenarlas y distribuirlas convenientemente, según el plan de comunicación del proyecto (o desde un punto de vista más global, a través de los mecanismos de dispersión de la información de la compañía), al resto de la organización, de forma que este valioso conocimiento se pueda usar en futuros proyectos.
¿Si se aceptan todos los entregables de un proyecto, significa que el proyecto está aceptado? La respuesta es no, ya que es necesario que el cliente acepte el proyecto completo y para ello como premisa debe haber aceptado los entregables que genera.
Un cambio tiene más riesgo de que salga mal que si no se hace, por lo que en principio, cualquier cambio es negativo desde el punto de vista de la gestión y habría que limitarlos al máximo.
CONCEPTOS PRINCIPALES DE LA INTEGRACION
ENUNCIADO DEL TRABAJO DEL PROYECTO:
Descripción de los productos o servicios que debe entregar el proyecto.
En proyectos internos, el patrocinador facilita el enunciado del trabajo basado en las necesidades de la empresa.
En proyectos externos, el cliente facilita el enunciado del proyecto.
Hace referencia a:
Una necesidad comercial
Una descripción del alcance del producto: documenta las características del producto que el proyecto creará
Un plan estratégico
NO confundir con el enunciado de alcance del proyecto, que se estudiará en el tema del alcance.
CASO DE NEGOCIO
Estudio de costes-beneficios o documento similar que proporciona información para determinar si el proyecto vale o no la inversión requerida.
En el supuesto de proyectos con fases múltiples, el caso de negocio se revisa periódicamente.
ACTA DE CONSTITUCIÓN
Documento que autoriza formalmente el inicio de un proyecto y documenta los requisitos iniciales que satisfacen las necesidades y expectativas de los actores interesados.
El director del proyecto debe ser nombrado lo antes posible, preferiblemente en el acta de Constitución, para participar en su desarrollo.
Confiere el grado de autoridad al Director del Proyecto para aplicar los recursos de la organización a las actividades del proyecto.
Emitida por un organo iniciador como una PMO, un omité de seguimiento del portafolio o un patrocinador externo a la organización, a un nivel apropiado para financiar el proyecto.
Tiene un contenido mínimo normalizado, entre otros:
Propósito ó justificación del proyecto
Requisitos de alto nivel
Riesgos de alto nivel
Restricciones de alto nivel
Supuestos de alto nivel
Objetivos iniciales del cronograma y presupuesto
Grado de autoridad del director del proyecto
Nombre y nivel de autoridad del patrocinador
PLAN DE DIRECCIÓN DEL PROYECTO
Define la manera en que el proyecto se ejecuta, se revisa, se controla y se cierra:
establece los criterios de gestión del proyecto.
Su contenido varía dependiendo del área de aplicación y de la complejidad del proyecto.
Es responsabilidad del director del proyecto aunque es elaborado por el equipo de dirección del proyecto.
Se elabora gradualmente, con planes subsidiarios y componentes de todas las áreas de aplicación.
Se actualiza a través del proceso de control integrado de cambios (proceso 4.5.)
En proyectos de múltiples fases, se revisa en la siguiente fase del proyecto y es actualizado.
En el plan de dirección del proyecto quedará definido el ciclo de vida del proyecto y para proyectos de múltiples fases, las relaciones entre las mismas.
Se compone de 13 planes subsidiarios y 3 líneas base de medición del rendimiento.
CONTROL INTEGRADO DE CAMBIOS
Interviene durante todo el proyecto, desde el inicio hasta su cierre.
Cualquier interesado involucrado en el proyecto puede solicitar cambios, si bien puede iniciarse de manera verbal, siempre deberán recogerse por escrito
Posibles estados de las solicitudes de cambio:
Recomendadas: por cualquiera de los 47 procesos de dirección de proyect
Aprobadas: según el proceso3, se actualizan las líneas base y pasan a ser gestionadas (proceso 4.4) y supervisadas 4.5 de nuevo.
Rechazadas: según el proceso 5._:
Se buscan alternativas
Se acepta su impacto
Implementadas: a través del proceso 3 y supervisada por el proceso 4.5.
Proceso para gestionar cambios:
Prever y prevenir las causas raíces de cambio
Identificar la necesidad de cambio
Valorar el tipo de cambio (innovación, modificación, corrección, etc)
Cualificar y cuantificar el impacto del cambio en el proyecto
Emitir una solicitud de cambio, acción correctiva, acción preventiva o reparación de defect
Realizar el control integrado de cambios, buscar opciones y soluciones alternat
El control integrado de cambios decide si el cambio es aprobado o rechazado
Actualizar el plan de dirección del proyecto y las líneas b
Avisar e informar a los actores interesados afectados por el cambio
Gestionar el proyecto de acuerdo con el plan de de gestión del proyecto actualizado
Supervisar y controlar el proyecto sin olvidar la implantación de los cambios probados y validando todas las reparaciones de defectos
CERRAR EL PROYECTO O FASE
El director del proyecto revisará toda la información anterior procedente de los cierres de las fases previas para asegurarse de que todo el trabajo del proyecto está completo y que el proyecto ha alcanzado sus objetivos.
Puesto que el alcance del proyecto se mide con relación al plan para la dirección del proyecto, el director del proyecto lo revisará para asegurarse de su culminación antes de considerar que el proyecto está cerrado.
Fuentes:
PMBok – PMI® –
Wolf Project
Varios internet


