19 _ PMP ®. Areas de conocimiento PMI® . Riesgos.
La gestión de los Riesgos del proyecto incluye los procesos para llevar a cabo la planificación de la gestión de riesgos, así como la identificación, análisis planificación de respuesta y control de los riesgos de un proyecto.
Los objetivos de la gestión de los riesgos consisten en aumentar la probabilidad y el impacto de los eventos positivos, y disminuir la probabilidad y el impacto de los eventos negativos en el proyecto.
El riesgo es un evento o condición incierta que, de producirse, tiene un efecto positivo o negativo (oportunidades y amenazas) en los objetivos del proyecto, tales como el alcance, el cronograma, el coste y la calidad.
Los riesgos tienen su origen en la incertidumbre que está presente en todos los proyectos.
El riesgo representa el impacto potencial de todas las amenazas u oportunidades que podrían afectar los logros de los objetivos del proyecto.
La gestión del riesgo es un método sistemático dedicado a identificar, analizar y responder a los riesgos del proyecto:
- Es diferente en cada proyecto
- Se realiza a lo largo del ciclo de vida del proyecto
- Es un proceso iterativo
- No es opcional, es de consideración obligatoria,
Los objetivos de la gestión de riesgos son los siguientes:
- Proteger el éxito de los objetivos del proyecto
- Anunciar posibles problemas con suficiente antelación
- Mitigar la incertidumbre
- Convertir las amenazas en oportunidades
La gestión de riesgos es el proceso continuo que comprende la identificación, el análisis y la respuesta al riesgo, con el objeto de maximizar los resultados positivos y minimizar los negativos.
Según el PMBOK©:
Un riesgo es un evento o condición incierta, que si sucede, tiene un efecto, en por lo menos, uno de los objetivos del proyecto.
No se puede separar la gestión del riesgo de la gestión del proyecto
Características:
- Se ubican siempre en el futuro.
- Tienen su origen en la incertidumbre.
- Pueden tener una o más causas.
- Si suceden, pueden tener uno o más impactos y afectar a uno o más objetivos.
- Puede tener consecuencias tanto positivas como Si las consecuencias son positivas, lo denominaremos oportunidad.
Conceptos básicos del riesgo:
- Evento de riesgo ó contingencia: todo aquello que puede suceder al proyecto.
- Probabilidad del riesgo: probabilidad de que ocurra el evento de riesgo.
- Impacto del riesgo: efecto ó consecuencia para el proyecto en el supuesto de que se produjese el riesgo (normalmente, el coste).
- Severidad del riesgo: clasificación del riesgo teniendo en cuenta la probabilidad por el impacto de forma conjunta.
- Disparadores del riesgo: síntomas de que una contingencia se puede producir.
- Respuesta al riesgo: medida adoptada para mitigar la severidad del riesgo.
- Amenaza: es un riesgo negativo.
- Oportunidad: riesgo positivo.
- Aversión al riesgo: actitud de considerar al riesgo negativo como insoportable.
- Tolerancia al riesgo: actitud de considerar que el riesgo negativo puede ser aceptable hasta cierto nivel y en determinadas circunstancias.
- Umbrales de riesgo: definen el rango de riesgo que es tolerable.
- Categorización de riesgos: grupos de riesgos estructurados con el fin de poder analizar su tratamiento conjunto.
Otros conceptos asociados al riesgo:
- Plan de contingencia: implantación de las respuestas a los riesgos identificados y valorados.
- Plan de respaldo: de respuestas alternativas a las del plan de contingencia por si fallan.
- Riesgo secundario: riesgo asociado a la implantación de las respuestas de los planes de respuesta y de contingencia.
- Riesgo residual: riesgo que permanece después de confeccionar los planes de contingencia y de respaldo.
- Revalorización del riesgo: hecho a lo largo de todo el ciclo de vida del proyecto.
- Reserva de contingencia: dinero y plazo destinado a cubrir las consecuencias del riesgo conocido.
- Reserva de gestión: dinero y plazo destinado a cubrir las consecuencias del riesgo desconocido.
- Análisis de reservas: estudios para establecer las reservas de contingencias y gestión adecuadas al nivel de riesgo del proyecto.
En las fases iniciales de un proyecto, su definición es menor y por tanto la incertidumbre de cómo se desarrollará es mayor.
Un riesgo que ya se ha materializado, deja de serlo y podemos considerarlo como un problema o un evento.
También, del análisis de este gráfico, podemos concluir que la gestión de riesgos se debe realizar a lo largo de todo el ciclo de vida del proyecto, desde su inicio hasta su finalización, y añadimos que se debe desarrollar en todos los niveles de la organización.
Riesgo es diferente a sorpresa, en el primer caso se ha detectado anticipadamente y en el caso de la sorpresa no podremos gestiionarlo con la misma eficiencia.
Actitud frente al riesgo
- Equilibrio entre el riesgo y el beneficio previsto obtener: El riesgo que se podrá asumir dependerá del beneficio esperado, de forma que dependiendo de la tolerancia al riesgo, se podrán asumir mayores riesgos. Para proyectos con alto nivel de riesgo, las expectativas de beneficio serán mayores y para proyectos muy seguros sobre los que existe experiencia previa y las posibilidades de fracaso son menores, los beneficios esperados serán menore
- Apetito de riesgo. Es el grado de incertidumbre que una entidad está dispuesta a aceptar, con respecto al beneficio esperado. Está muy relacionado con el concepto anterio
- Tolerancia al riesgo de la organización (Risk tolerance). Tiene que ver con la actitud de hacia el riesgo de las organizacione
- Adversas al riesgo (MINMIN): Se desecharán los proyectos con niveles altos de riesgo.
- Neutrales al riesgo: Se tomarán decisiones de actuar en proyectos dependiendo del impacto esperado del riesgo y su equilibrio con los beneficios.
- Favorables al riesgo (MAXMAX) –Tomadores de riesgo-: Estarán dispuestas a participar en proyecto de alto riesgo.
Una organización podrá aceptar un riesgo, siempre que esté dentro de unos límites aceptados, es lo que se denomina “Umbrales del riesgo o Risk thresholds”.
La clave para una eficaz gestión de riesgos es la implicación de los agentes en su gestión; desde la identificación hasta la resolución. Así, es muy importante que se desarrollen actitudes proactivas, para adelantarse a los problemas.
De forma que el equipo de proyecto debe ser honesto, transparente y comprometido con la gestión de riesgos.
Así, las estrategias que se pueden adoptar respecto a la gestión de riesgos son:
- Estrategias reactivas:
Consistentes en evaluar las consecuencias del riesgo cuando este ya se ha producido (ya no es un riesgo y pasa a ser un problema) y actuar en consecuencia.
- Estrategias proactivas:
Son las que prevén anticipadamente los problemas que pueden surgir y adoptan las medidas oportunas para eliminarlos o mitigarlos.
Categorías típicas de riesgos:
Externos, impredecibles y no controlables:
- Desastres naturales
- Hechos deliberados (vandalismo, sabotaje, etc)
Externos, predecibles y controlables:
- Causas del mercado (competencia, falta de demanda, ausencia de materiales, etc)
- Operativos (salubridad, seguridad, etc)
- Monetarios (inflación, cambio de moneda, etc)
Internos, no técnicos, generalmente controlables:
- Gestión
- Liquidez
- Pérdida de posicionamiento
Técnicos, generalmente controlables:
- Cambio tecnológico
- Diseño
- Complejidad técnica
Legales, generalmente controlables:
- Licencias
- Patentes
- Problemas contractuales
Por el grado de conocimiento:
- Conocidos: identificados y definidos y por lo tanto se pueden gestionar por los miembros del equipo. Analizándolos y planteando respuestas adecuadas
- Desconocidos: No se puede actuar de manera proactiva, y cuando se materializan originan “sorpresas”, que no se pueden gestionar previamente.
Uno de los objetivos principales de los 5 procesos de planificación es el de disponer de un registro de riesgos, es decir una lista de riesgos identificados con la mayor información posible.
Dinámica de los procesos
| Inicio | Planificación | Ejecución | Control | Cierre | |
| Integración | 1 | 1 | 1 | 2 | 1 |
| Alcance | 4 | 2 | |||
| Tiempo | 6 | 1 | |||
| Costo | 3 | 1 | |||
| Calidad | 1 | 1 | 1 | ||
| RRHH | 1 | 3 | |||
| Comunicaciones | 1 | 1 | 1 | ||
| Riesgos | Planificar los riesgos
Identificar riesgos. Análisis cualitativo. Análisis cuantitativo. Plan de respuesta |
Controlar los riesgos | |||
| Adquisiciones | 1 | 1 | 1 | 1 | |
| Interesados | 1 | 1 | 1 | 1 | |
| TOTAL | 2 | 24 | 8 | 11 | 2 |
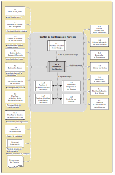
Los procesos de gestión de riesgos se agrupan en dos grupos de procesos; planificación y monitorización.
Desde un punto de vista global, los procesos de gestión de riesgos son muy lineales y se van sucediendo unos a otros de forma cronológica. Uno de los objetivos principales de los 5 procesos de planificación es el de disponer de un registro de riesgos, es decir una lista de riesgos identificados con la mayor información posible.
Así, desde el segundo proceso, donde se genera el registro de riesgos, se va añadiendo información conforme se realizan los siguientes.
A tener en cuenta, que en las salidas de los procesos de planificación (menos el 11.1 y 11.2), aparece “actualizaciones a los documentos del proyecto” y no hay que olvidar que el registro de riesgos es un documento del proyecto, por lo que implícitamente se incluye la actualización del registro de riesgos.
En el primer proceso de planificación 11.1, se genera el plan de gestión de riesgos, donde se indica cómo se va a realizar la gestión de riesgos en el proyecto. Como entradas tiene a los componentes de la triple restricción (Enunciado del alcance del proyecto, plan de gestión de costos y del cronograma). También tiene el plan de gestión de las comunicaciones, ya que un gran número de riesgos pueden surgir de la deficiente comunicación entre los miembros del equipo del proyecto o con el resto de stakeholders.
De la misma forma, la estructura empresarial y las políticas de empresa (APO, FAE) pueden ser generadores de riegos a tener en cuenta.
Es en el segundo proceso, 11.2, donde se identifican los riesgos inicialmente y se genera el registro de riesgos en su primera versión. Para poder identificar los riesgos que pueden afectar a los objetivos del proyecto, se tiene que tener en cuenta la triple restricción y las bases de las estimaciones de tiempo y costo. Así como los stakeholders, las comunicaciones y la documentación del proyecto.
Hay que resaltar que el registro de riesgos, como hemos dicho, va evolucionando y aumentando su información y atributos conforme se van atacando los siguientes procesos de planificación, pero también hay que tener en cuenta que la identificación de riesgos no se limita a este proceso, sino que en cada uno de los siguientes (incluso en el de control y monitorización), también se siguen identificando y reevaluando.
Los dos siguientes procesos 11.3 y 11.4 son conducentes a la evaluación de los procesos identificados. El primero de ellos, el 11.3, tiene por objeto la valoración cualitativa de los riesgos, teniendo el foco en la valoración individual del riesgo. Como salida, y como hemos indicado, tenemos la actualización del registro de riesgos, añadiendo información relativa a la valoración de la severidad del riesgo (probabilidad, impacto, urgencia,…). Utilizando herramientas como la matriz de evaluación de riesgos.
En el siguiente proceso 11.4, la valoración es cuantitativa, es decir se intenta cuantificar la probabilidad y el impacto de cada riesgo y de la globalidad del proyecto.
Los riesgos se actualizan con estos datos y las herramientas típicas de este proceso es el EMV (Valor Monetario Esperado) y la simulación de Monte Carlo. Como entradas, hay que resaltar los planes de costo y de tiempo, ya que la valoración principal se basa en el impacto en el tiempo y el costo.
En el último proceso de planificación, 11.5, se especifica el plan de respuesta a cada riesgo, añadiendo esta información al registro de riesgos. Así, las salidas fundamentales de este proceso, además de la actualización del registro de riesgos, incluye actualizaciones al plan para la dirección del proyecto, ya que una vez que se decida un plan de respuesta a un riesgo, éste puede incluir medidas incondicionales, es decir, que haya que incluir en el proyecto, ocurra o no el riesgo.
Es posible, llegar al proceso 11.5 de sin pasar por el 11.4 (análisis cuantitativo), ya que es en algunos casos puede no ser posible cuantificar debidamente un riesgo, o simplemente, y debido a la urgencia del riesgo, es conveniente planificar la respuesta sin haberlo cuantificado.
Las herramientas a utilizar se basan en la identificación de las estrategias a usar tanto para minimizar los riesgos como para maximizar las oportunidades del proyecto.
Así mismo, también puede ser oportuno incluir cláusulas especiales en los contratos, relacionadas con las estrategias para cada riesgo, definidas en el plan de acción, por lo que una salida son los acuerdos contractuales.
El espíritu del proceso de monitorización 10.6, es el de hacer un seguimiento sobre los riesgos ya detectados, pero también repetir el proceso de identificación y a partir de ahí, repetir el resto. Por lo que se produce un proceso continuo de identificación continua hasta la finalización del proyecto.
Como entradas, se parte del registro actualizado de riesgos y el plan de dirección del proyecto, donde se indican los riesgos identificados (que habrá que reevaluar) y la forma en cómo realizar la gestión de riesgos. Contra los que se comparará la información generada en los informes de desempeño y la información sobre la gestión actualizada del proyecto –datos-. (4.3).
Las herramientas a resaltar serían:
- Auditorías, reevaluación y análisis de variación de los riesgos.
- Análisis de reservas: cuantificando su entidad dependiendo de los riesgos
- identificados y el avance del proyecto.
- Reuniones de sobre el estado del proyecto: Ésta es muy importante, ya que dentro de la filosofía de Project management, la gestión de un proyecto no se puede separar de la gestión de riesgos (o viceversa). Y por tanto la gestión de riesgos es parte fundamental para asegurar el cumplimiento de los objetivos del proyecto.
Como salidas, encontramos la actualización del registro de riesgos, conforme hemos expuesto en puntos anteriores, y las cuatro salidas típicas de los procesos de monitorización y control como son la actualización del plan, la documentación del proyecto, los APO y las solicitudes de cambio, si fuese necesario.
Planificar la Gestión de Riesgos. 11.1.
Es el proceso de definir cómo realizar las actividades de gestión de riesgos de un proyecto. Se genera Plan de Gestión del Riesgo, donde se indica cómo se va a realizar la gestión de riesgos en el proyecto.
Como entradas tiene a los componentes de la triple restricción (Enunciado del alcance del proyecto, plan de gestión de costos y del cronograma). También tiene el plan de gestión de las comunicaciones, ya que un gran número de riesgos pueden surgir de la deficiente comunicación entre los miembros del equipo del proyecto o con el resto de stakeholders. De la misma forma, la estructura empresarial y las políticas de empresa (APO, FAE) pueden ser generadores de riegos a tener en cuenta.
Durante la planificación deberíamos aprender:
- ¿Quiénes van a identificar los riesgos?
- ¿Cuándo se llevará a cabo la identificación de los riesgos?
- ¿Qué escala se utilizará para el análisis cualitativo de riesgos?
- ¿Cómo se priorizarán los riesgos?
- ¿Qué herramientas se utilizarán para el análisis cuantitativo?
- ¿Cuáles serán las estrategias a implementar para cada riesgo?
- ¿Con qué frecuencia se realizará el seguimiento de riesgos?

Salida – Plan de Gestión de Riesgos.
Describe la manera en la que se estructurará y realizará la gestión de riesgos. Es un subconjunto (plan subsidiario) del plan para la dirección del proyecto:
- Roles y responsabilidades
- Presupuesto del riesgo
- Acciones periódicas
- Categorías del riesgo
- Definiciones de probabilidad e impacto de los riesgos: escalas relativas y escalas numéricas (lineales y no lineales).
- Matriz de severidad
- Tolerancias al riesgo

Identificar los Riesgos. 11.2.
El proceso de determinar los riesgos que pueden afectar al proyecto y documentar sus características, donde se identifican los riesgos inicialmente y se genera el registro de riesgos en su primera versión. Para poder identificar los riesgos que pueden afectar a los objetivos del proyecto, se tiene que tener en cuenta la triple restricción y las bases de las estimaciones de tiempo y costo. Así como los stakeholders, las comunicaciones y la documentación del proyecto.
Hay que resaltar que el registro de riesgos, como hemos dicho, va evolucionando y aumentando su información y atributos conforme se van atacando los siguientes procesos de planificación, pero también hay que tener en cuenta que la identificación de riesgos no se limita a este proceso, sino que en cada uno de los siguientes (incluso en el de control y monitorización), también se siguen identificando y reevaluando. La EDT es una entrada clave de la identificación de riesgos.
Es una investigación de las causas esenciales de los riesgos de un proyecto. Refina la definición del riesgo y permite agrupar los riesgos por causa. Se pueden desarrollar respuestas efectivas a los riesgos si se aborda la causa del riesgo.
Herramientas
- Revision documentación
- Tecnicas de recopilación de información
- Tormenta de ideas (brainstorming)
- Tecnica Delphy Funciona realizando entrevistas anónimas a un grupo a través de cuestionarios de riesgos, resumiendo las respuestas y reenviándolas de nuevo a los expertos. De forma que al final del proceso se obtenga una respuesta unificada de todo el grupo.

- Entrevistas
- Analisis causa raíz
- Analisis con lista de verificación
- Analisis de supuestos
- Tenicas de diagramación
- Diagramas de causa y efecto. Diagrama de Ishikawa o de espina de pez. Muestran la causa.
- Diagrama de flujo o de sistemas. Muestran cómo se relacionan.
- Diagrama de influencia. Muestran graficas de situaciones como influencias casuales, cronología eventos o otras relaciones entre variables y resultados.

- Análisis DAFO – FODA Es un análisis desde un punto de vista interno y externo
- Juicio de expertos
Salida
Registro de riesgos:
- Lista de riesgos identificados
- Causas comunes de los riesgos
- Lista de posibles respuestas
- Categorías de riesgos actualizadas

Realizar el Análisis Cualitativo de Riesgos. 11.3.
El proceso de priorizar riesgos para análisis o acción posterior, evaluando y combinando la probabilidad de ocurrencia e impacto de dichos riesgos, tiene por objeto la valoración cualitativa de los riesgos, teniendo el foco en la valoración individual del riesgo.
Como salida, y como hemos indicado, tenemos la actualización del registro de riesgos, añadiendo información relativa a la valoración de la severidad del riesgo (probabilidad, impacto, urgencia,…). Utilizando herramientas como la matriz de evaluación de riesgos. Riesgo individual del proyecto – priorizandolos.
- Lista de riesgos identificados
- Lista de posibles respuestas
- Causas de los riesgos
Herramientas:
- Evaluacion de probabilidad e impacto del riesgo
- Matriz de probabilidad e impacto
Los riesgos pueden ser priorizados para un análisis cuantitativo posterior y para las respuestas posteriores, basándose en su calificación. Las calificaciones son asignadas a los riesgos basándose en la probabilidad y el impacto evaluados. La evaluación de la importancia de cada riesgo y, por consiguiente, de su prioridad, generalmente se realiza usando una tabla de búsqueda o una matriz de probabilidad e impacto
- Alto / Short List (de color rojo en la escala), lo más probable es que cause una modificación importante al proyecto, incremente su coste, plazo o degrade su calidad
- Moderado (de color amarillo), tiene potencial para causar los mismos efectos negativos descritos anteriormente aunque probablemente se superarán dichas dificultades
- Bajo / Watch List (de color verde), tiene poco potencial para causar alguna
- modificación al proyecto
| DEFINICIÓN DE ESCALAS DE IMPACTO PARA CUADRO OBJETIVOS DEL PROYECTO | |||||
| IMPACTO | |||||
| PROBABILIDAD | MUY BAJO | BAJO | MODERADO | ALTO | MUY ALTO |
| MUY ALTO | TRANSFERIR | TRANSFERIR | TRANSFERIR | EVITAR | EVITAR |
| ALTO | TRANSFERIR | TRANSFERIR | TRANSFERIR | EVITAR | EVITAR |
| MODERADO | MITIGAR | TRANSFERIR | TRANSFERIR | TRANSFERIR | EVITAR |
| BAJO | MITIGAR | MITIGAR | TRANSFERIR | TRANSFERIR | EVITAR |
| MUY BAJO | MITIGAR | MITIGAR | TRANSFERIR | TRANSFERIR | TRANSFERIR |
Evaluacion de la calidad de los datos sobre riesgos
Consiste en evaluar el entendimiento del riesgo y su exactitud, calidad, fiabilidad e integridad de los datos relacionados con el riesgo. Si no fuesensuficientemente consistentes podría ser necesario recopilar datos de mayorcalidad.
- Categorización de riesgos
| RIESGOS AGRUPADOS POR CAUSAS COMUNES | ||||
| RIESGOS | COSTE | TIEMPO | ALCANCE | CALIDAD |
| MALA PLANIFICACIÓN | ||||
| ACCIDENTES LABORALES | ||||
| ESCASA VENTAS | ||||
| CALIDAD ACABADOS | ||||
| CATEGORIZACIÓN DE RIESGOS | ||||
- Evaluación de la urgencia de los riesgos
La matriz permite agrupar los riesgos en las siguientes categorías: riesgos intolerables por su altísima probabilidad y trascendencia; importantes, con menor probabilidad y repercusiones; moderados, de trascendencia moderada o tolerable y probabilidad media de aparición; y bajos, debido a su escasa frecuencia y relevancia.
| RIESGOS | RIESGO BAJO | RIESGO MODERADO | RIESGO IMPORTANTE | RIESGO INTOLERABLE |
| ACCIDENTE DE OBRA | ||||
| MALA CALIDAD ACABADOS | ||||
| RETRASO PROYECTO ACTIVIDAD | ||||
| RETRASO PROYECTO DERRIBO | ||||
| FALTA DE FINANCIACIÓN | ||||
| CATÁLOGOS VENTAS DEFECTUOSOS |
- Juicio de expertos
Tambien se define la actitud frente a los riesgos del equipo y otros agentes. Debe ser revisado continuamente a lo largo del ciclo de vida del proyecto y sus resultados sirven como base para el analisis cuantitativo de riesgos del proyecto.
Las salidas son la Actualización del Registro de Riesgos y los documentos del proyecto. También se actualiza el Registro de Supuestos.
- Lista de prioridades o clasificaciones de los riesgos.
- Riesgos agrupados por categorías.
- Lista de riesgos que requieren respuesta a corto plazo.
- Lista de riesgos que requieren análisis y respuestas adicionales (Short List).
- Lista de supervisión de riesgos de baja prioridad (Watch List).

Realizar el Análisis Cuantitativo de Riesgos. 11.4
El proceso de analizar numéricamente el efecto de los riesgos identificados sobre los objetivos generales del proyecto. La valoración es cuantitativa, es decir se intenta cuantificar la probabilidad y el impacto de cada riesgo y de la globalidad del proyecto. Los riesgos se actualizan con estos datos y las herramientas típicas de este proceso es el EMV (Valor Monetario Esperado) y la simulación de Monte Carlo.
Como entradas, hay que resaltar los planes de costo y de tiempo, ya que la valoración principal se basa en el impacto en el tiempo y el costo.
Este proceso usa técnicas tales como la simulación Monte Carlo y el análisis mediante árbol de decisiones para:
- Cuantificar los posibles resultados del proyecto y sus probabilidades
- Evaluar la probabilidad de lograr los objetivos específicos del proyecto.
- Identificar los riesgos que requieren una mayor atención mediante la cuantificación de su contribución relativa al riesgo general del proyecto.
- Identificar objetivos de coste, cronograma o alcance realistas y viables, dados los riesgos del
- Determinar la mejor decisión de dirección de proyectos cuando algunas condiciones o resultados son
- La entrevista de riesgos determina las estimaciones por tres valores correspondientes a cada elemento de la EDT para distribuciones triangulares u otra distribuciones asimétricas.
Herramientas
Técnicas de recopilación y representación de datos
- Entrevistas
| Elementos de la EDT | Baja | Más Probable | Alta |
| Analizar | 21,60 € | 27,00 € | 32,40 € |
| Proyectar | 256,00 € | 320,00 € | 384,00 € |
| Construir | 6.312,00 € | 7.890,00 € | 9.468,00 € |
| Comercializar | 97,60 € | 122,00 € | 146,40 € |
| PROYECTO TOTAL | 8.359,00 € |
Distribuciones de probabilidad
- Continuas
- Diferenciadas o discretas
Técnicas de Análisis cuantitativo de riesgos y de modelado
- Análisis de sensibilidad
El análisis de sensibilidad ayuda a determinar qué riesgos tienen el mayor impacto posible sobre el proyecto. Este método examina la medida en que la incertidumbre de cada elemento del proyecto afecta al objetivo que está siendo examinado, cuando todos los demás elementos inciertos se mantienen en sus valores de línea base. Una representación típica del análisis de sensibilidad es el diagrama con forma de tornado, que es útil para comparar la importancia relativa de las variables que tienen un alto grado de incertidumbre con aquellas que son más estables.
Un modelado utiliza una simulación del proyecto que traduce las incertidumbres detalladas específicas del proyecto, en su impacto potencial sobre los objetivos del mismo. Este tipo de modelización se genera a partir de un cronograma con actividades relacionadas y a las que se indica su duración probable, optimista y pesimista. Se genera a partir de un cronograma con actividades relacionadas y a los que se indica su duración probable, optimista y pesimista.
- Juicio de expertos
Las Salidas son las Actualizaciones a los documentos del proyecto. Deben incluir análisis probabilístico del proyecto, la probabilidad de alcanzar los objetivos de costo y tiempo, la lista priorizada de riesgos cuantificados y las tendencias en los resultados del análisis cuantificado de riesgos. 
Planificar la Respuesta a los Riesgos. 11.5.
El proceso de desarrollar opciones y acciones para mejorar las oportunidades y reducir las amenazas a los objetivos del proyecto. Se especifica el plan de respuesta a cada riesgo, añadiendo esta información al registro de riesgos. Así, las salidas fundamentales de este proceso, además de la actualización del registro de riesgos, incluye actualizaciones al plan para la dirección del proyecto, ya que una vez que se decida un plan de respuesta a un riesgo, éste puede incluir medidas incondicionales, es decir, que haya que incluir en el proyecto, ocurra o no el riesgo.
Es posible, llegar al proceso 11.5 de sin pasar por el 11.4 (análisis cuantitativo), ya que es en algunos casos puede no ser posible cuantificar debidamente un riesgo.
- Se debe asignar a una persona, que se denomina el propietario de la respuesta del riesgo (Risk owner), como responsable de adoptar la respuesta.
- Propietario del Riesgo (Risk Owner RO), quien sería el responsable de la gestión.
- Ejecutor del Riesgo (Risk Actioneer RA), a quien se le asignaría alguna de las acciones que habría que realizar en la gestión de un riesgo concreto.
- Así, en un modelo de gestión de riesgos, podemos encontrar a la figura del gestor de riesgos (risk manager)
- Las respuestas al riesgo deben estar aceptadas y disponer de fondos en el proyecto.
- Las respuestas al riesgo se priorizarán dependiendo de su importancia.
- Deberán ser rentables: no costar más que la materialización del riesgo.
Las entradas plan de gestión de riesgos y registro de riesgos.
Las herramientas:
Para cada riesgo hay que seleccionar la mas adecuada. Tener en cuenta:
- Riesgo secundario: riesgos que surgen a consecuencia de una acción para atacar un riesgo principal. Debe ser gestionado igual que el principal.
- Riesgo residual: riesgo que queda una vez se ha atacado el riesgo principal.
Estrategias para riesgos negativos o amenazas.
- Evitar: Cambiar el plan de proyecto para evitar el riesgo. También es posible cambiar el objetivo que se puede ver afectado.
- Transferir: Pasar a un tercero todo o parte de la amenaza, junto con la propiedad de la respuesta. Es importante resaltar, que el riesgo no se elimina, sino que se transfiere su gestión a un tercero.
- Mitigar: Implica reducir a un umbral aceptable la probabilidad y/o impacto de un evento adverso.
- Aceptar: Cuando no se ha podido encontrar ninguna estrategia adecuada ni rentable para atacar un riesgo, se puede aceptar que pueda materializarse. Indica que el equipo de proyecto ha decidido no cambiar el plan de proyecto para hacer frente al riesgo.
Puede ser:
- Pasiva: No se hace nada, tan sólo documentando el riesgo.
- Activa: Se dota de una reserva de contingencia por si se materializa. Tanto de tiempo como costo, dependiendo del riesgo concreto.
Estrategias para riesgos positivos u oportunidades.
- Explotar: Se usa cuando la organización quiere que la oportunidad sea una realidad, por lo que busca eliminar la incertidumbre asociada a esa oportunidad.
- Compartir: Consiste en compartir parte de la propiedad de la oportunidad o cederla completamente a un tercero más capacitado
- Mejorar: Intenta aumentar tanto las posibilidades como el impacto positivo de la oportunidad.
- La identificación y actuación para maximizar las fuerzas impulsoras clave, pueden aumentar las posibilidades de ocurrencia de las oportunidades.
- Aceptar: Se toma ventaja si se presenta, pero no se actúa de forma activa para conseguirla.
Estrategias de respuestas para contingencias.
Son planes que sólo se ejecutarán bajo ciertas condiciones predefinidas, si se cree que hay suficientes señales de advertencia como para implementar el plan.
Juicio de expertos.
Las salidas son las actualizaciones al plan y los documentos del proyecto.
Monitorear y Controlar los Riesgos 11.6.
En Seguimiento y Control debemos de Controlar los Riesgos. Es el proceso de implementar los planes de respuesta a los riesgos, monitorear los riesgos identificados, monitorear los riesgos residuales, identificar nuevos riesgos y evaluar la efectividad del proceso de gestión de los riesgos.
Se hace un seguimiento sobre los riesgos ya detectados, pero también repetir el proceso de identificación y a partir de ahí, repetir el resto. Por lo que se produce un proceso continuo de identificación continua hasta la finalización del proyecto.
Como entradas, se parte del registro actualizado de riesgos y el plan de dirección del proyecto, donde se indican los riesgos identificados (que habrá que reevaluar) y la forma en cómo realizar la gestión de riesgos. Contra los que se comparará la información generada en los informes de desempeño y la información sobre la gestión actualizada del proyecto –datos-. (4.3).
El objetivo clave de este proceso es que se optimiza de manera continua la respuesta a los riesgos.
El proceso de Controlar los Riesgos puede implicar la selección de estrategias alternativas, la ejecución de un plan de contingencia o de reserva, la implementación de acciones correctivas y la modificación del plan para la dirección del proyecto.
Las herramientas a resaltar serían:
Auditorías, reevaluación y análisis de variación de los riesgos.
- Análisis de reservas: cuantificando su entidad dependiendo de los riesgos identificados y el avance del proyecto.
- Reuniones de sobre el estado del proyecto.
Como salidas, encontramos la actualización del registro de riesgos, conforme hemos expuesto en puntos anteriores, y las cuatro salidas típicas de los procesos de monitorización y control como son la actualización del plan, la documentación del proyecto, los APO y las solicitudes de cambio, si fuese necesario.
Fuentes:
PMBok – PMI® –
Wolf Project
Varios internet







