06 _ PMP ®. Grupos de procesos en la dirección de proyectos.
La dirección de proyectos es la aplicación de conocimientos, técnicas, herramientas, habilidades, a las actividades de un proyecto para cumplir con los requisitos del mismo. La aplicación de conocimientos requiere la dirección eficaz de los procesos apropiados.
Un proceso es un conjunto de acciones y actividades interrelacionados realizadas para obtener un producto, resultado o servicio predefinido.
Para que un proyecto tenga éxito, el equipo de proyecto debe:
- Seleccionar los procesos requeridos adecuados para alcanzar los objetivos del proyecto.
- Utilizar un enfoque definido que pueda adaptarse para cumplir con los requisitos.
- Cumplir con los requisitos a fin de satisfacer y cumplir las necesidades y expectativas de los interesados.
- Equilibrar el proyecto con respecto a: alcance, tiempo, costo, calidad, recursos, y riesgo para producir el producto, servicio o resultado especificado.
Los procesos del proyecto se clasifican en 2 categorías principales:
- PROCESOS DIRECTIVOS. Los procesos de dirección del proyecto.
Aseguran que el proyecto avance de manera eficaz.
- PROCESOS PRODUCTIVOS. Los procesos orientados al producto.
Especifican y crean el producto del proyecto. Estos procesos normalmente son definidos en el ciclo de vida del proyecto. (Inicio, Organización y preparación, ejecución de trabajo y cierre).
El Alcance del proyecto no puede definirse si no cuenta con una comprensión básica acerca de cómo generar el producto especificado.
Los procesos de la dirección de proyectos y los procesos orientados al producto se superponen e interactúan a lo largo de la vida del proyecto. La aplicación de los procesos de dirección de proyectos aumenta la probabilidad de éxito en el proyecto.
Esto no significa que los conocimientos, habilidades y procesos descritos deban aplicarse siempre de la misma manera en todos los proyectos.
Para un proyecto determinado, el director del proyecto, en colaboración con el equipo del proyecto, siempre tiene la responsabilidad de determinar cuáles son los procesos apropiados, así como el grado de rigor adecuado para cada proceso.
Interacciones comunes entre los procesos y la dirección de proyectos.
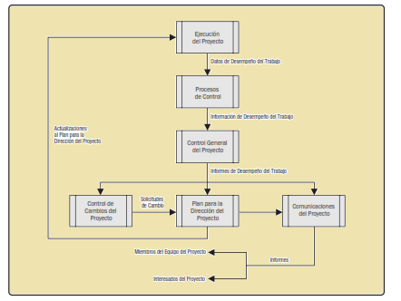
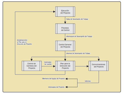
Los grupos de procesos en la dirección de proyectos interactúan entre sí a través de los resultados que producen. Los grupos rara vez son eventos únicos, son actividades súper puestas que tienen lugar a lo largo de todo el proyecto.
Un ejemplo de esto sería la salida de una fase de diseño, que requiere la aceptación del documento de diseño por parte del cliente. El documento de diseño proporciona, una vez que está disponible, la descripción del producto para los grupos de procesos de planificación y de ejecución en una o más fases subsiguientes.
En la dirección de proyectos es importante que cada proceso del producto y del proyecto estén alineados y conectados con los demás procesos, ya que las decisiones tomadas en un proceso afectan otro proceso.
Por ejemplo un cambio de alcance afecta el costo del proyecto, pero no necesariamente afecta el plan de comunicación o la calidad del producto. Una buena dirección de proyectos incluye dirigir activamente las interacciones a fin de cumplir con los requisitos del patrocinador o del cliente.
Los procesos de dirección de proyectos se agrupan en cinco categorías conocidas como grupos de procesos de dirección de proyectos:
- Grupo del Proceso de Iniciación. Son los procesos realizados para definir una nueva fase de un proyecto una nueva fase de un proyecto existente, mediante la obtención de la autorización para comenzar dicho proyecto a fase.
- Grupo del Proceso de Planificación. Son los procesos requeridos para establecer el alcance del proyecto, refinar los objetivos y definir el curso de acción necesario para alcanzar los objetivos del proyecto.
- Grupo del proceso de ejecución. Procesos realizados para completar el trabajo definido en el plan para la dirección del proyecto a fin de cumplir con las especificaciones del mismo.
- Grupo del proceso de seguimiento y control. Procesos requeridos para dar seguimiento, analizar y regular el progreso y el desempeño del proyecto, para identificar áreas en el plan que requieran cambios e iniciar los cambios correspondientes.
- Grupo del proceso de cierre. Procesos realizados para finalizar todas las actividades del proyecto a través de todos los grupos de procesos, a fin de cerrar el proyecto o las fases en curso.

Micro ciclo DEMING (precursor del ciclo PMI)
PLAN – DO – CHECK – ACT
Macro ciclo de grupos de procesos del PMI
1.INICIO 2. PLANIFICACIÓN 3. EJECUCIÓN 4. SEGUIMIENTO Y CONTROL 5. CIERRE.
Grupos de procesos en la dirección de proyectos.
Los cinco grupos de procesos cuentan con dependencias bien definidas y normalmente se los ejecuta en la misma secuencia en cada proyecto.
Un grupo de procesos incluye los procesos constitutivos de la dirección de proyectos que están vinculados por las entradas y salidas respectivas; de este modo el resultado de un proceso se convierte en la entrada de otro.
Los grupos de procesos no son fases del proyecto.
Cuando son proyectos complejos o de gran tamaño son separados en sub proyectos o fases diferenciadas, como por ejemplo estudio de viabilidad, desarrollo conceptual, diseño, prototipo, construcción, prueba, etc., por lo general, todos los grupos de procesos se repetirán en cada fase o sub proyecto.
Todos los proyectos pasan por unos estados característicos. Como hemos dicho tienen un principio y un fin temporal, así que ya tenemos los dos primeros, INICIO y CIERRE.
Lo que hacemos habitualmente cuando estamos trabajando en un proyecto, es decir, al grupo de procesos en el que realizamos las tareas propias para obtener el producto o servicio lo llamamos EJECUCIÓN.
Para gestionar un proyecto con éxito tenemos que añadir dos grupos de procesos más que son los que van a marcar la diferencia entre gestionar un proyecto con constantes problemas en los que nos sentimos como bomberos apagando fuegos, y gestionar un proyecto de manera profesional con garantías de éxito.
Antes de ejecutar nada se ha de PLANIFICAR lo que se quiere ejecutar. Este trabajo previo minimizará los riesgos inherentes a todo proyecto y nos dará las guías para saber, durante la ejecución, si vamos por el camino correcto o hay que tomar medidas correctoras.
Una vez ejecutando tenemos que comparar nuestro progreso con lo planificado y si nos hemos desviado debemos realizar cambios. Estos procesos los agruparemos en lo que llamaremos SEGUIMIENTO Y CONTROL.
Por tanto en todos los proyectos tenemos que realizar tareas o procesos que agruparemos en:
- INICIO
- PLANIFICACIÓN
- EJECUCIÓN
- SEGUIMIENTO Y CONTROL
- CIERRE.
En PMI® los llamamos Grupos de Procesos ya que cada uno tiene una serie de procesos que deberemos tener en cuenta en cada proyecto.
Los procesos no son más que unas tareas o trabajos para gestionar y dirigir los proyectos.
Fuentes:
- PMBok – PMI® –
- Wolf Project
- Varios internet



